采暖回水管-批量测量效率翻倍
采暖回水管-批量测量效率翻倍
在计算采暖回水管工程量时,不仅需关注管径和变径点,还需留意设计说明中的管材与连接方式,不同管材及连接方式应分别计算。可以用CAD快速看图【批量测量】在拾取线段的同时进行计算,快速得出结果,操作便捷。
一、基础知识
1.采暖系统的基本组成采暖系统一般由热源(锅炉或热交换器等)、管道系统、散热设备等组成。
2.室内采暖系统的分类
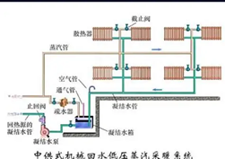
室内采暖系统根据室内供热管网输送的介质不同、可分为热水采暖系统和蒸汽采暖系统两大类。
1)热水采暖系统
热水采暖系统是指以热水作为传媒介质的采暖系统。热水采暖系统按供水温度不同,可分为低温热水采暖(供水温度95℃,回水温度70℃)和高温热水采暖(供水温度110~130℃,回水温度70℃)两种;按水系统内循环的动力不同,可分为自然循环(或重力循环)系统(靠水的重度差进行循环)和机械循环系统(靠水泵动力进行循环)两种,另外,地板采暖也是目前常用的一种低温热水采暖形式。

2)蒸汽采暖系统
蒸汽采暖系统是指以蒸汽作为传媒介质的采暖系统。蒸汽采暖系统按压力不同,可分为低压蒸汽采暖系统(蒸汽工作压力≤0.07MPa)和高压蒸汽采暖系统(蒸汽工作压力>0.07MPa)两种,按凝结水回水方式不同,可分为重力回水蒸汽采暖系统和机械回水蒸汽采暖系统两种。



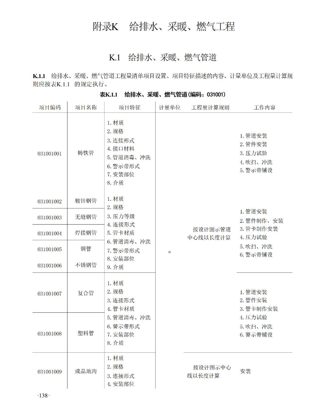
二、清单计量规则

三、案例分析
1.观察首层暖通平面图、采暖系统图(一)和采暖系统图(二),其中有8种采暖回水管,分别是DN80(埋地)、DN80(地上)、DN70、DN50、DN40、DN32、DN25、DN20。



2. 使用CAD快速看图软件打开图纸,先利用【文字查找】功能,输入关键词“钢管”进行查找,文本内容将与关键词一一对应。
本工程采暖立管及楼宇热表后采暖干管采用内外热镀锌钢管,管径小于等于 DN100,采用丝扣连接,套丝破坏的镀锌层及外露螺纹需要防腐处理,管径大于 DN100,采用法兰或专用卡箍连接,法兰与镀锌管焊接处需要二次镀锌。室外埋地采暖引入管采用无缝钢管。

3. 通过CAD快速看图的【测量】中的【批量测量】功能,勾选“按已选线段的图层过滤”,将相同管径的采暖回水管标注出来,右键结束标注并实时计算。为区分不同管径和管材的采暖回水管,可使用【标注设置】功能,用不同颜色标注不同采暖回水管,便于后续统计。
所有水平采暖回水管测量完成后,使用【测量统计】功能,查看整体采暖回水管工程量。例如,DN50(蓝色):76.788m,DN32(白色):15.136m,DN70(绿色):57.691m等。


4. 竖向采暖回水管:(标高相减)
DN20: 3.6m * 30(30根)= 108m
DN25: 3.6m
DN80(埋地):1.05m
DN80(地上):3.6m
采暖回水管总长度 = 水平采暖回水管 + 竖向采暖回水管
DN80(埋地):14.743 + 1.05=15.793m
DN80(地上):18+ 3.6=21.6m
DN70:57.691m
DN50:76.788m
DN40:18.958m
DN32:15.136m
DN25:14.716+3.6=18.316m
DN20:21.78+ 108=129.78m

【文字查找】、【批量测量】、【测量统计】等功能操作便捷,不仅易于上手,还能使我们告别繁琐的手工计算,让采暖回水管工程量的效率翻倍!
#文字查找#采暖回水管#批量测量#